-
[알고리즘] KD 트리 , KDB 트리프로그래밍/알고리즘 2019. 4. 30. 10:26
개념
이진검색트리를 확장한 것으로 두개 이상의 key 를 사용합니다. 다른 말로 다차원 검색트리로 동일한 레벨에 있는 노드는 모두 동일한 하나의 필드만 이용해서 분기합니다.

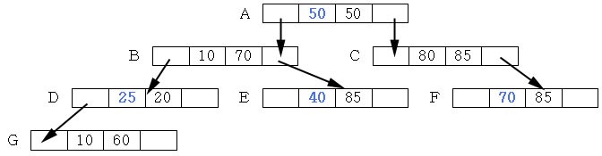
현재 그림은 두개의 key 를 갖고있는 KD 트리이다. 왼쪽 key 를 x, 오른쪽 key 를 y 라고 생각 한다면 깊이 1 위치에 A 에서는 처음에 x 를 기준으로 작으면 왼쪽 크면 오른쪽으로 분리한다. 그리고 깊이 2 위치에 B,C 에서는 y 의 값을 기준으로 깊이 3 에서는 x의 값을 기준으로 삽입을 한다.
삭제



1. 자식이 없는 경우
: 노드만 제거
2. 자식이 하나뿐인 경우
: 자식이 둘인 경우와 같이 해결
: 왼쪽 자식만 있는경우, 왼쪽 서브트리 중 노드 r에서의 분기에 사용한 필드 값이 가장 큰 노드를 찾아서 이동
3. 자식이 둘인 경우
: 오른족 서브트리 중 노드 r에서 분기에 사용한 필드의 값이 가장 작은 노드를 찾아서 이동
KDB 트리
KDB 트리는 KD 트리에서 영역의 개념이 추가되서 노드가 영역 노드와 키 노드로 나뉘는 차이점이 있다.

코드
#include <stdio.h> #include <stdlib.h> #include <string.h> #include <math.h> #include <time.h> #define MAX_DIM 3 struct kd_node_t{ double x[MAX_DIM]; struct kd_node_t *left, *right; }; inline double dist(struct kd_node_t *a, struct kd_node_t *b, int dim) { double t, d = 0; while (dim--) { t = a->x[dim] - b->x[dim]; d += t * t; } return d; } inline void swap(struct kd_node_t *x, struct kd_node_t *y) { double tmp[MAX_DIM]; memcpy(tmp, x->x, sizeof(tmp)); memcpy(x->x, y->x, sizeof(tmp)); memcpy(y->x, tmp, sizeof(tmp)); } /* see quickselect method */ struct kd_node_t* find_median(struct kd_node_t *start, struct kd_node_t *end, int idx) { if (end <= start) return NULL; if (end == start + 1) return start; struct kd_node_t *p, *store, *md = start + (end - start) / 2; double pivot; while (1) { pivot = md->x[idx]; swap(md, end - 1); for (store = p = start; p < end; p++) { if (p->x[idx] < pivot) { if (p != store) swap(p, store); store++; } } swap(store, end - 1); /* median has duplicate values */ if (store->x[idx] == md->x[idx]) return md; if (store > md) end = store; else start = store; } } struct kd_node_t* make_tree(struct kd_node_t *t, int len, int i, int dim) { struct kd_node_t *n; if (!len) return 0; if ((n = find_median(t, t + len, i))) { i = (i + 1) % dim; n->left = make_tree(t, n - t, i, dim); n->right = make_tree(n + 1, t + len - (n + 1), i, dim); } return n; } /* global variable, so sue me */ int visited; void nearest(struct kd_node_t *root, struct kd_node_t *nd, int i, int dim, struct kd_node_t **best, double *best_dist) { double d, dx, dx2; if (!root) return; d = dist(root, nd, dim); dx = root->x[i] - nd->x[i]; dx2 = dx * dx; visited ++; if (!*best || d < *best_dist) { *best_dist = d; *best = root; } /* if chance of exact match is high */ if (!*best_dist) return; if (++i >= dim) i = 0; nearest(dx > 0 ? root->left : root->right, nd, i, dim, best, best_dist); if (dx2 >= *best_dist) return; nearest(dx > 0 ? root->right : root->left, nd, i, dim, best, best_dist); } #define N 1000000 #define rand1() (rand() / (double)RAND_MAX) #define rand_pt(v) { v.x[0] = rand1(); v.x[1] = rand1(); v.x[2] = rand1(); } int main(void) { int i; struct kd_node_t wp[] = { {{2, 3}}, {{5, 4}}, {{9, 6}}, {{4, 7}}, {{8, 1}}, {{7, 2}} }; struct kd_node_t testNode = {{9, 2}}; struct kd_node_t *root, *found, *million; double best_dist; root = make_tree(wp, sizeof(wp) / sizeof(wp[1]), 0, 2); visited = 0; found = 0; nearest(root, &testNode, 0, 2, &found, &best_dist); printf(">> WP tree\nsearching for (%g, %g)\n" "found (%g, %g) dist %g\nseen %d nodes\n\n", testNode.x[0], testNode.x[1], found->x[0], found->x[1], sqrt(best_dist), visited); million =(struct kd_node_t*) calloc(N, sizeof(struct kd_node_t)); srand(time(0)); for (i = 0; i < N; i++) rand_pt(million[i]); root = make_tree(million, N, 0, 3); rand_pt(testNode); visited = 0; found = 0; nearest(root, &testNode, 0, 3, &found, &best_dist); printf(">> Million tree\nsearching for (%g, %g, %g)\n" "found (%g, %g, %g) dist %g\nseen %d nodes\n", testNode.x[0], testNode.x[1], testNode.x[2], found->x[0], found->x[1], found->x[2], sqrt(best_dist), visited); /* search many random points in million tree to see average behavior. tree size vs avg nodes visited: 10 ~ 7 100 ~ 16.5 1000 ~ 25.5 10000 ~ 32.8 100000 ~ 38.3 1000000 ~ 42.6 10000000 ~ 46.7 */ int sum = 0, test_runs = 100000; for (i = 0; i < test_runs; i++) { found = 0; visited = 0; rand_pt(testNode); nearest(root, &testNode, 0, 3, &found, &best_dist); sum += visited; } printf("\n>> Million tree\n" "visited %d nodes for %d random findings (%f per lookup)\n", sum, test_runs, sum/(double)test_runs); // free(million); return 0; }반응형'프로그래밍 > 알고리즘' 카테고리의 다른 글
[알고리즘] 깊이 우선 탐색(DFS, Depth-First Search) (0) 2019.05.23 [알고리즘] 해시 테이블 (Hash Table) (0) 2019.04.30 [알고리즘] B 트리 (0) 2019.04.29 [알고리즘] 레드-블랙트리(Red-BlackTree) -Insert (0) 2019.04.08 [알고리즘] 이진탐색트리(BST) (0) 2019.04.07